jackwolf
Senior Member
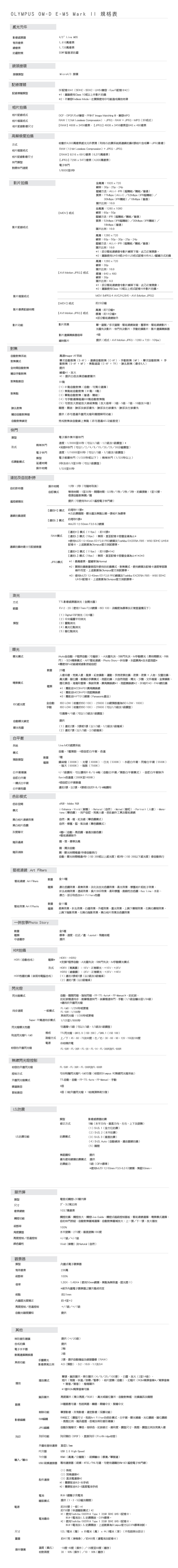
full spec posted by 43rumors in almost all chinese-
http://www.43rumors.com/wp-content/uploads/2015/02/D-E-M5II_Ver3.jpg
It is still using the BLN1 battery!!
http://www.43rumors.com/wp-content/uploads/2015/02/D-E-M5II_Ver3.jpg
It is still using the BLN1 battery!!